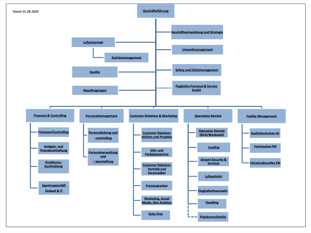
Sehen Sie auf einen Blick, wie der Bodensee-Airport Friedrichshafen funktioniert. Mithilfe unseres Organigramms gewinnen Sie innerhalb kürzester Zeit einen Überblick über die Organisation unseres Unternehmens.
Sehen Sie auf einen Blick, wie der Bodensee-Airport Friedrichshafen funktioniert. Mithilfe unseres Organigramms gewinnen Sie innerhalb kürzester Zeit einen Überblick über die Organisation unseres Unternehmens.